Skip to main content
Skip to main navigation menu
Skip to site footer
Open Menu
International Journal of Engineering and Management Research
Current
Archives
Announcements
Author Guidelines
Submissions
Aims and Scope
Abstracting & Indexing
Article Processing Charges
Subscription
Editorial Team
About
About the Journal
Peer Review Policy
Publishing Ethics
Plagiarism Policy
Open Access Policy
Open Journal System
Copyright and License Policy
AI Generated Content Policy
Contact
Search
Register
Login
Home
/
Archives
/
Vol. 15 No. 3 (2025): June Issue
Vol. 15 No. 3 (2025): June Issue
Published:
2025-06-26
Articles
A Study of 10-Minute Delivery Apps in the e-Business Ecosystem
Nalini Mahesh Jadhav, B S Gite
1-6
223
PDF
58
HTML
200
JSON
3
A Study on Fundamental Analysis of Top 10 Gainers on BSE (Last Fiscal Year 2023-24)
Vishal Deshmukh, Rahul Kamble
7-10
265
PDF
20
HTML
1
JSON
0
A Study on the Impact of Snapchat Usage Among Youth in Navi Mumbai: Trends, Influences, and Social Behaviour
Vivek Garje, Rajshree Mhatre, Nilam More, Gitanjali Thakur, Snehal Bhosale, Mahesh Dhaigude, Shubham Viswasrao, Safa Parkar
11-15
926
PDF
20
HTML
18
JSON
3
Biodegradable Plastics from Household Ingredients: A Sustainable Alternative to Conventional Polymers
Neelam Lohakare, Maheshwari Zirpe, Deepika Hasija, Rupali Nagarekar, Deepak Gaikwad, Fiza Khan, Namra Sayed, Rehan Mulla, Fareeha Parkar, Sarthak Rathod
16-19
397
PDF
16
HTML
0
JSON
0
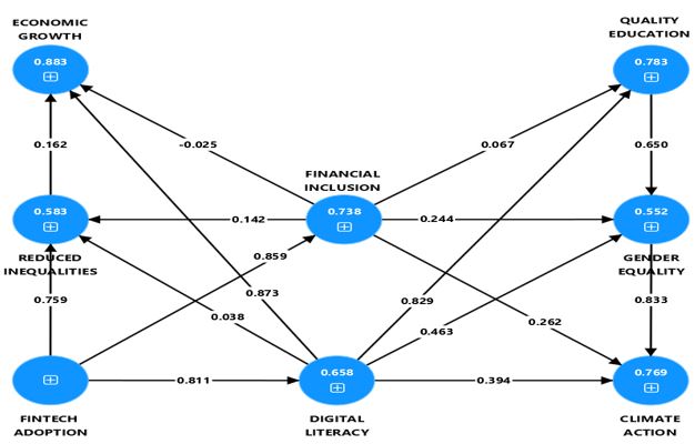
Unveiling the Role of FinTech in Advancing Sustainable Development Goals: A Structural Equation Modeling Approach
Yogita Madhukar Patil, Namit Bhatnagar, Shourya Banarjee
20-28
538
PDF
8
HTML
5
JSON
5
Impact of Diversification Strategies on Multinational Firms’ Performance in Zambia’s Food Sector
Raymond Chongo Bwembya, Norman Kachamba
29-31
863
PDF
9
HTML
2
JSON
1
Biogenesis and Characterization of Pilea-Microphylla Ferric Oxide Nanoparticles
Deepak Gaikwad, Prathmesh Udekar, Neelam Lohakare, Vishwanath Lad, Omkar Naik, Sahil Patil
32-35
339
PDF
12
HTML
4
JSON
4
Strategic Innovation, Digital Integration, and Growth in Online Education: The Pivotal Role of E-Business Services in Shaping Modern Learning Ecosystems
Nilima Ganesh Nimje
36-41
115
PDF
5
HTML
0
JSON
2
A Study on Entrepreneurial Schemes of NBCFDC
Tanuja Suman
42-46
242
PDF
6
HTML
12
JSON
1
Evaluating the Effectiveness of 360-Degree Feedback (EKSUTRA INDEX)
Yogita Patil, Anas Lakhani, Tausif Shaikh, Pravar Sharma
47-55
143
PDF
10
HTML
3
JSON
1
The Role of Internal Controls in Optimizing Hospital Capacity and Staffing Efficiency
Anand G Shelar, Ashish M Puranik
56-61
314
PDF
6
HTML
17
JSON
5
A Study of the Financial Health and Growth Patterns of Infrastructure Finance Companies in India
Ajay Acharya, L.K. Singh
62-68
315
PDF
5
HTML
5
JSON
1
The Impact of Artificial Intelligence on Advertising and Marketing Strategies: A Study on Personalization, Consumer Behavior, and Brand Engagement
Sneha Naik, Reet Mayuresh Thule, Arpita Sagar Nayak
69-74
107
PDF
28
HTML
12
JSON
2
FOMO and Impulse Buying: A Behavioral Study of Gen Z in the Fashion Market
Pooja Prasad Oak, Anaya Aditya Markandeya
75-88
483
PDF
310
HTML
1116
JSON
3
Comparative Analysis of Machine Learning Models for Diabetes Prediction
Pratiksha Patil, Deepali Lawand, Mohit Gambas, Deepak Gaikwad
89-93
208
PDF
10
HTML
1
JSON
3
Gene Editing: A New Era in Medicine, Agriculture, and Ethics
Aarya Mahesh Jadhav
94-99
309
PDF
6
HTML
5
JSON
1
Reexamining the Equation of State: A Crucial Advancement in Practical Thermodynamics
Abhay P Srivastava, Brijesh K Pandey
100-110
301
PDF
9
HTML
2
JSON
0
Make a Submission
Make a Submission
Information
For Readers
For Authors
For Librarians
Abstracting & Indexing
Current Issue
© 2020 - All Rights Reserved | Version 20.02.01
Yellow Loop
|
SysNano Infotech
|
More information about the publishing system, Platform and Workflow by OJS/PKP.